
工地施工難免產生噪聲,如何合規監測、科學管控?工地噪聲環境在線監測設備正成為施工現場的 “隱形管家",用技術手段破解噪聲監管難題。

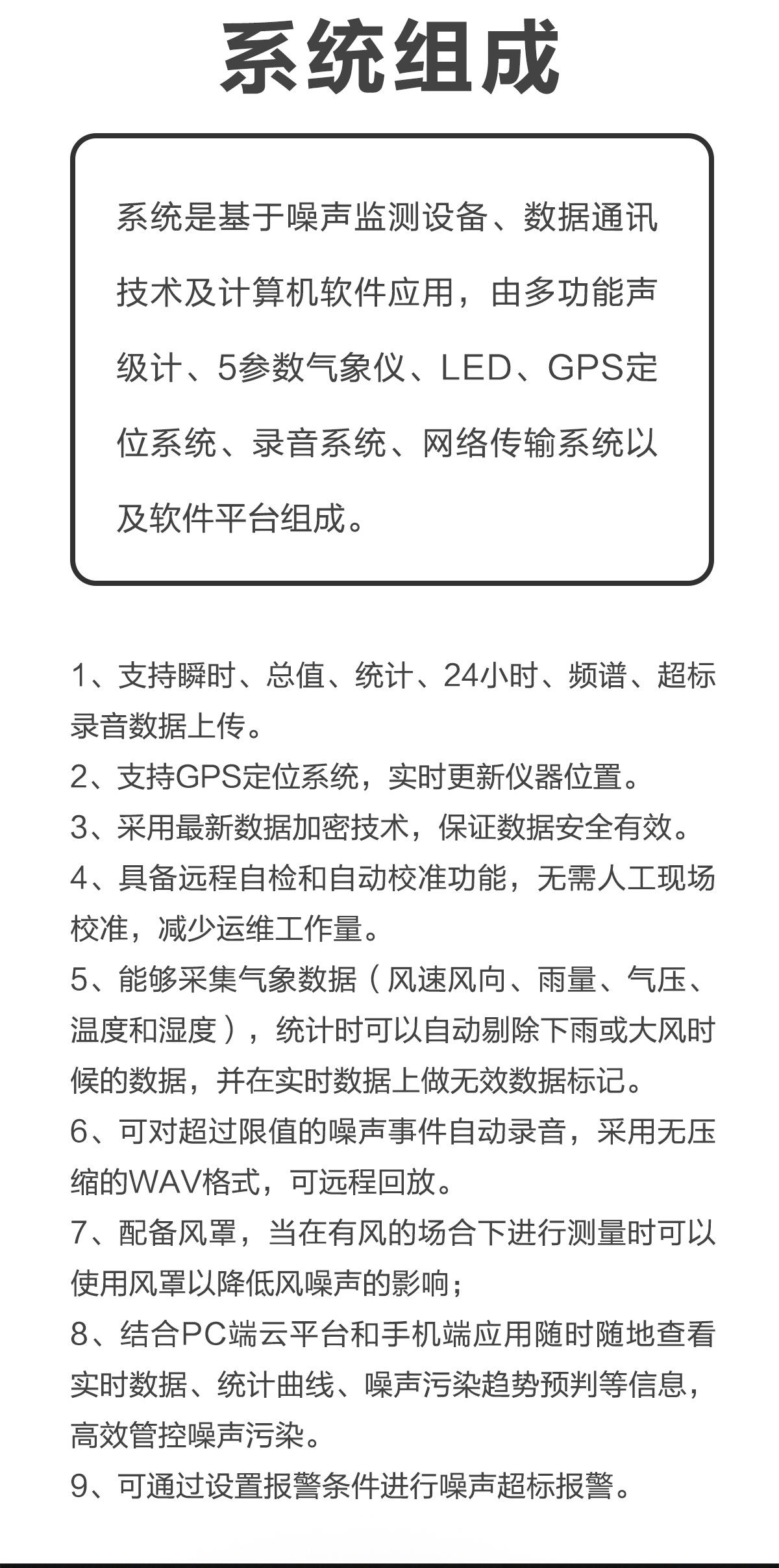
這類設備的核心能力源于精密的工作原理。其內置高靈敏度傳聲器能捕捉聲波振動,轉化為微弱電信號后,經放大器優化和 A/C 計權網絡校正,精準匹配人耳對不同頻率聲音的感知特性。整個聲電轉換過程在毫秒級完成,最終通過顯示屏呈現分貝值,或經物聯網模塊上傳至云端平臺,數據生成既符合人體感知規律,又滿足國家監測標準。

多場景適配的實用功能讓設備更具價值。它可 24 小時連續監測噪聲,測量范圍覆蓋 30-130dB (A),分辨率達 0.1dB,能精準捕捉瞬時聲級、等效聲級等多項指標。多數設備還集成了溫度、濕度、風速等環境參數監測,部分型號可聯動攝像頭,在噪聲超標時自動抓拍視頻留存證據。借助 4G、5G 等網絡,數據能實時傳輸至監管平臺,斷網時還可本地儲存 24 個月以上,網絡恢復后自動補發歷史數據。

智能化管控手段進一步提升治理效率。當噪聲超出預設閾值,設備會自動觸發告警,部分型號可直接聯動霧炮、噴淋等降噪設備啟動作業。管理人員通過手機 APP 就能遠程查看數據、設置參數,甚至發起遠程喊話,與現場人員實時溝通整改事宜。長期積累的數據經平臺分析后,還能生成趨勢報告,為噪聲溯源和針對性治理提供依據。

從建筑工地到市政工程,這類設備已廣泛應用于施工場界監測,既幫助施工方規避合規風險,也為周邊居民營造更舒適的環境。隨著物聯網技術升級,其在噪聲治理中的作用還將持續深化。
技術支持:環保在線 管理登陸 sitemap.xml