
在城市喧囂中,交通鳴笛、施工聲響、商業宣傳等噪聲時常干擾生活,而噪聲環境在線監測裝置正成為守護聲環境的 “科技哨兵"。它通過精準監測與智能響應,讓噪聲污染可感、可查、可管。

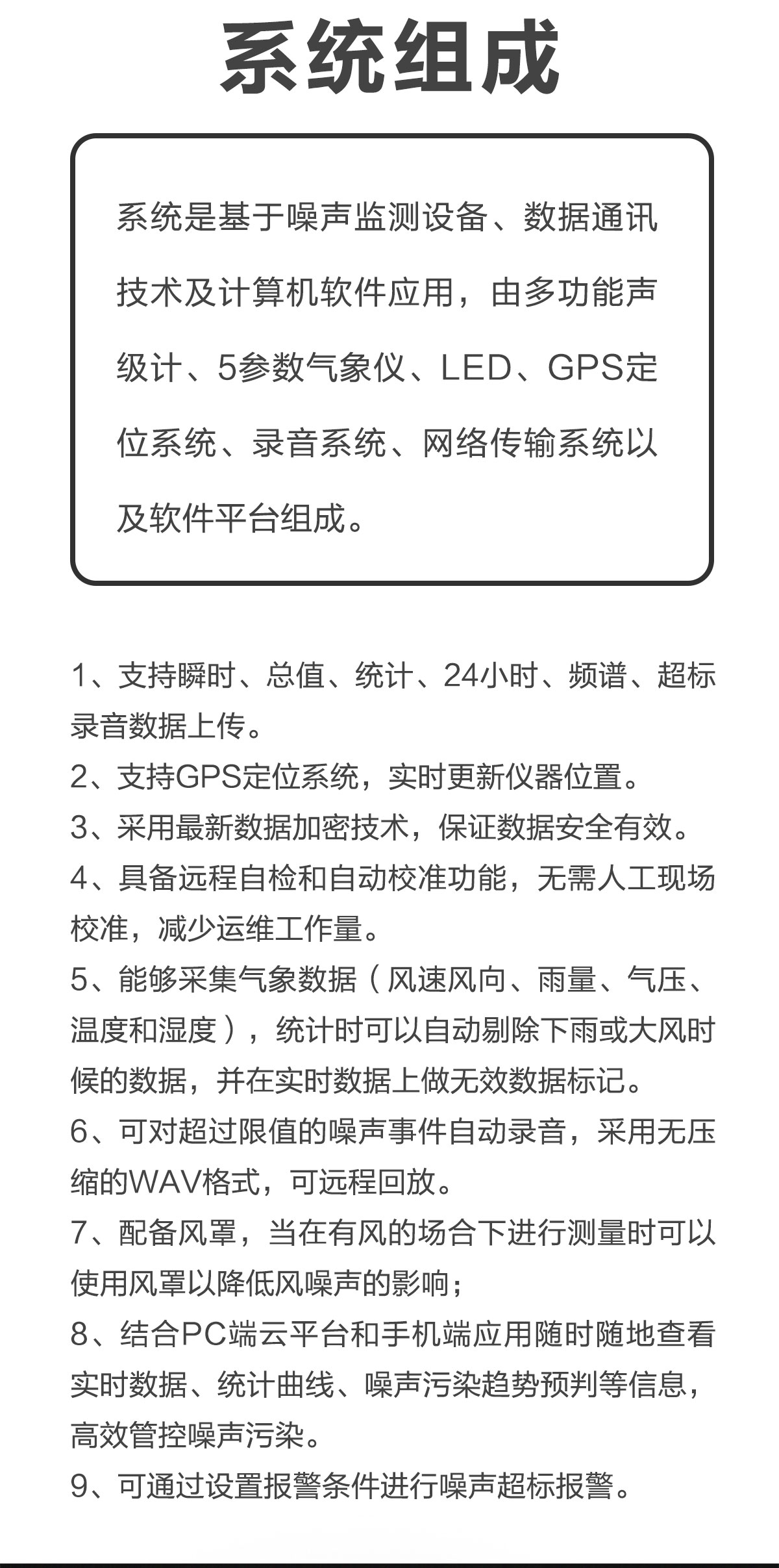
這類裝置的核心在于科學的監測原理與完整的系統構成。其前端依賴高靈敏度傳聲器陣列,能將聲波振動轉化為微弱電信號,經放大器優化和濾波器處理后,由數字信號處理器完成數字化分析,最終得出實時噪聲分貝值。整套系統通常包含監測終端、戶外傳聲器、數據傳輸設備和云端平臺,部分還集成了氣象監測、視頻監控等模塊,可同步捕捉環境因素對噪聲的影響。戶外傳聲器經過防風防雨設計,配合防腐機箱與防雷裝置,能適應各類戶外環境長期運行。

在功能上,它實現了從監測到響應的全鏈條服務。通過 4G、WiFi 等網絡,數據可實時上傳至云端平臺,支持查看實時數值、分析歷史數據、生成統計報表等操作。當噪聲超標時,系統能自動觸發預警,通過 LED 屏變色、報警燈閃爍提醒現場人員,還可向管理人員推送信息,部分設備甚至支持遠程喊話整改。其采用的數字檢波技術與 A 計權網絡,能模擬人耳感知特性,確保數據符合國家監測標準。

裝置的應用場景已覆蓋生活多個領域:在交通干道,可監測車輛鳴笛與車流噪聲;在施工場地,能追蹤作業時段的噪聲變化;在居民小區和公園,可管控廣場舞、裝修等社會生活噪聲。無論是環保部門的區域監管,還是企業的廠界自查,或是社區的民生監測,都能找到適配的解決方案。

隨著聲學技術與物聯網的融合,噪聲環境在線監測裝置正讓 “安靜" 從主觀感受變為可量化的指標。它無需人工值守,卻能全天候守護聲環境,為污染治理提供數據支撐,也為人們的生活質量增添一份科技保障。
技術支持:環保在線 管理登陸 sitemap.xml