
粉塵顆粒物污染不僅影響環境合規,還可能威脅生產安全與人員健康。傳統監測模式常陷入 “只監測、不管理" 的困境,響應滯后、數據碎片化等問題讓管控效果大打折扣。粉塵顆粒物在線監測平臺通過技術革新,實現了從數據采集到主動管控的全流程優化,成為工業生產、建筑施工等場景的環保剛需裝備。

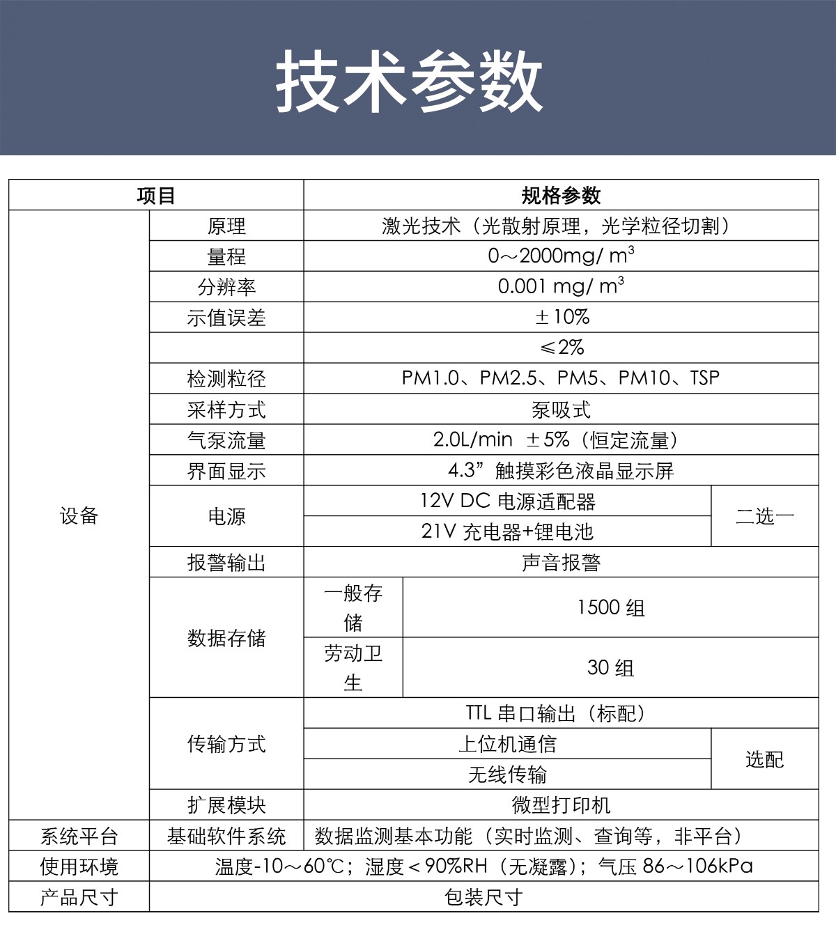
平臺核心優勢在于打破數據與行動的壁壘,構建 “監測 - 聯動 - 管理" 的閉環體系。通過激光散射或 β 射線吸收等測量技術,可精準捕捉 PM0.3、PM2.5、PM10 及 TSP 等不同粒徑顆粒物濃度,測量范圍覆蓋超低排放需求,數據精度符合環保監測標準。當濃度超標時,系統無需人工干預,30 秒內即可通過接口聯動除塵設備、噴淋系統啟動作業,有效避免粉塵擴散。

在數據管理方面,平臺解決了傳統人工記錄的繁瑣問題。監測數據、設備運行記錄自動歸集至云端,支持生成日報、周報等標準化報表,環保督察時可直接導出,大幅節省數據整理時間。同時,多終端訪問功能讓管理者通過手機、電腦實時查看各監測點位情況,多車間、多區域數據匯總一目了然,無需逐個巡檢。

平臺還具備智能分析與預警能力。通過算法統計不同工序、時段的粉塵變化規律,精準識別濃度峰值時段,為生產排班、設備調整提供數據支撐。例如汽車零部件車間引入后,超標記錄減少 75%,粉塵峰值濃度降低 20%;建筑工地通過聯動霧炮系統,揚塵減排,助力 “綠色工地" 認證。

其應用場景廣泛覆蓋工業生產、建筑施工、城市環境監測等領域。燃煤電廠、鋼鐵廠、水泥廠等工業場景可滿足超低排放監測需求;煤礦、礦山等危險場所的防爆型設備,能有效預防粉塵爆炸風險;半導體、制藥車間的潔凈度監測,可滿足高標準環境要求。

技術支持:環保在線 管理登陸 sitemap.xml